
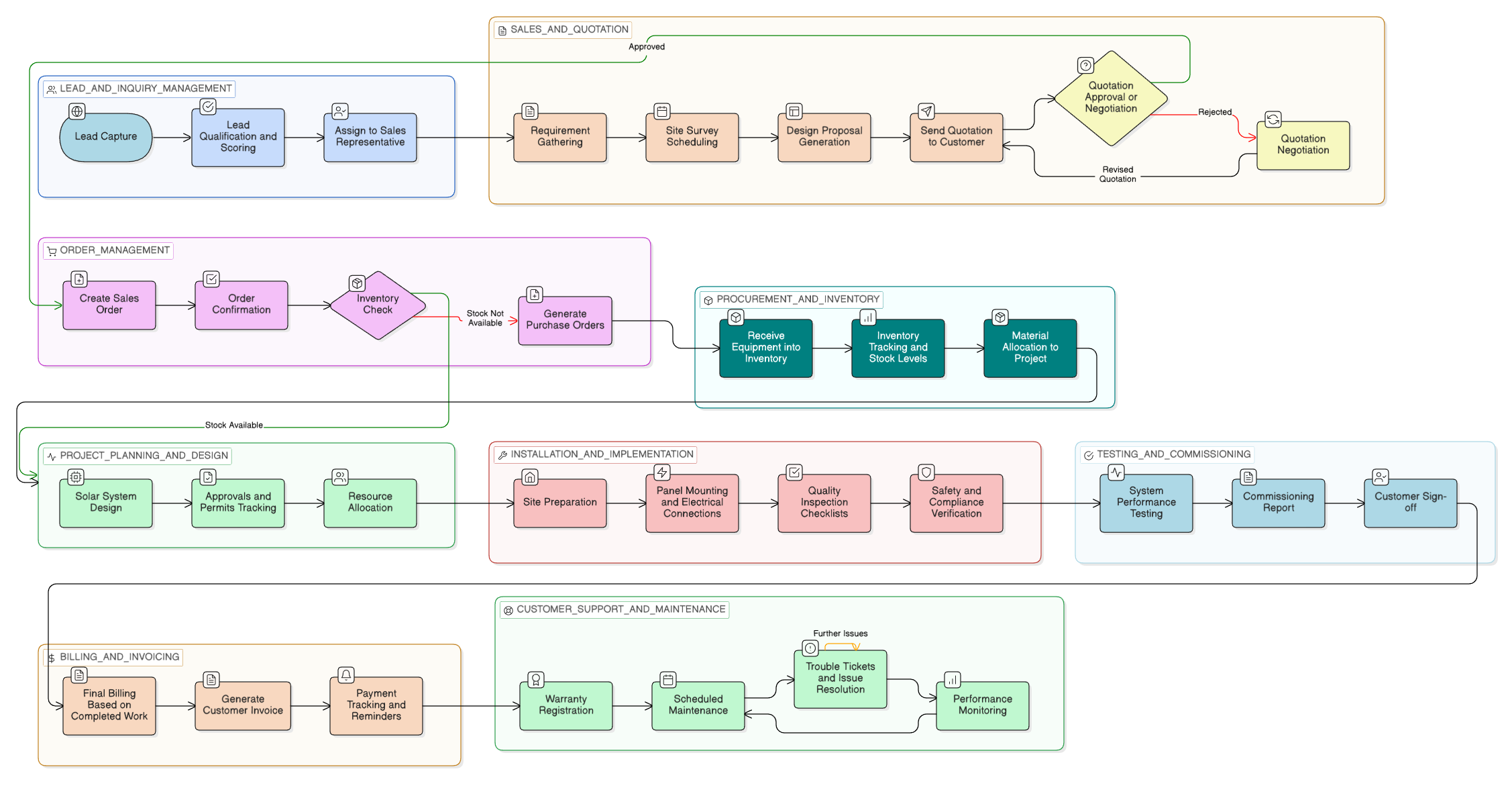
01
Lead & Inquiry Management
Lead Capture
Qualification & Scoring
Assign to Sales Rep
02
Sales & Quotation
Requirement Gathering
Site Survey
Design Proposal
Quotation
03
Order Management
Create Sales Order
Confirmation
Inventory Check
Purchase Orders
04
Procurement
Receive Equipment
Inventory Tracking
Material Allocation
05
Project Planning
Solar Design
Approvals & Permits
Resource Allocation
06
Installation
Site Preparation
Panel Mounting
Quality Inspection
Safety Check
07
Commissioning
Performance Testing
Commissioning Report
Customer Sign-off
08
Billing & Invoicing
Final Billing
Invoice Generation
Payment Tracking
09
Support
Warranty
Scheduled Maintenance
Performance Monitor